About Us
PAP India is one of the most trusted engineering services company managing a certified network of vendors and supplies a wide range of high quality engineering components that meets international standards of quality and performance, competitive cost and just in time delivery.
Our wide range of products supply competencies includes: Verticals like Automotive ,Aerospace, Defense, Medical, Agriculture, Shipping, Telecom, chemical, Food, and Heavy engineering
PAP India has created a niche for itself in the area of Complete Engineering Product , since inception in 1994. It is a subsidiary of a professional group of companies comprising of technically qualified engineers with sustained industry exposure. A concise profile of the management is given below:
D. Govindarajan,MD a Mechanical Engineer has specialized in the area of Plastic processing technology.
Manpower
We strongly believe that people are our real strength.
Although small in numbers we aim at quality of workmanship. Our team strength, working in our organization comprises of:
- Two Mechanical Engineers take care of Over all development
- Two qualified Tool Engineers take care Tool design and execution
- Three diploma qualified mechanical operators take care of production
- Fifteen experienced skilled operators for Production and Tool Room and Dispatch
- One for ISO Management
- One for Accounts & Administration
The employees in play a vital role in their respective areas of work such as Marketing, Sales ,Desigen Production, & Execution of moulds, Quality Control, Purchasing, Stores, Packing & Dispatch. We care for our employees with the provisions of PF & ESI and other welfare schemes. We strictly adhere to the industrial safety standards while delegating our duties in the organization.
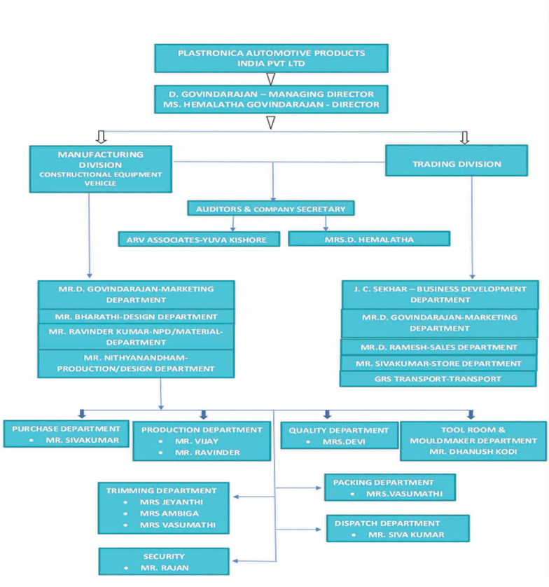
Organisational Chart




